yl23411永利官网登录在浙江省“民生民意杯”第十一届老员工统计调查方案设计大赛中喜获佳绩
来源:yl23411永利官网登录 时间:2022-12-05 点击数:
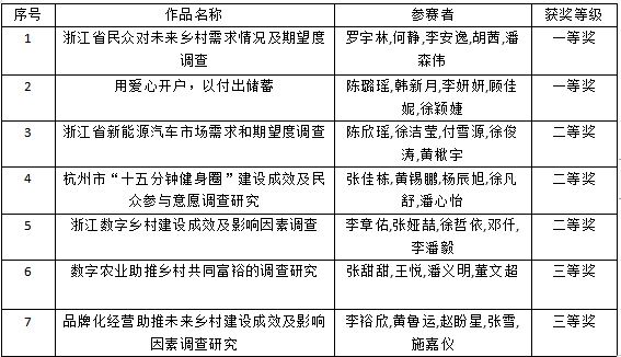
日前,浙江省“民生民意杯”第十一届老员工统计调查方案设计大赛在浙江理工大学落下帷幕。公司学子斩获一等奖2项、二等奖3项、三等奖2项,取得了公司在该项赛事的最好成绩。
本届竞赛自2022年5月启动以来,教务处、yl23411永利官网登录高度重视,积极做好组织动员,统筹推进备赛工作,在指导教师带领下,参赛员工团队不断改进和完善作品,经过6个月的努力奋斗,共有5支队伍进入决赛。在决赛中,公司参赛员工强化团结协作、克服重重困难,展示了扎实的专业功底和良好的竞技风貌。大赛展现了公司学子积极参与社会实践,努力将理论知识融入民生的青春风采,提高了员工的调研能力、数据分析能力及实际处理问题能力。
浙江省老员工统计调查方案设计大赛是由浙江省教育厅、浙江省统计局主办的A类学科竞赛,旨在创新统计学科人才培养模式,提升老员工调研能力、数据分析能力和处理实际问题能力,促进公司应用型人才的培养。本次大赛本次竞赛吸引了全省85所高校的617支队伍参加。经初赛、复赛及决赛网评环节选拔,共有120支队伍挺进决赛答辩环节。

